I often read Jonathan Schwartz  blog posts with big interest, at least since they’re as rarest than mine and, at the end, I always enjoy to see his smiling face 🙂
I’m sure that Jon has lot more to do than me now that the new boss, that strange Larry with the sailing hobby, Â is on board.
On May the 18th Jon wrote this interesting post on his blog where he advocates java being the ideal candidate to become “the” application store of the next generation.
Now, I’m a bit confused. Â After reading the blog post a couple of times, I eventually came up to few conclusions and lots of questions that I’ll try to summarize, also encouraging you to share your views.
The application store hype comes from the mobile devices market where it was created, by a visionary like Steve Jobs, mostly due to two reasons: design a new value chain while controlling totally the product. With time passing and new mindsets facing the app store phenom, we’ ve seen lots of different ideas and, recently, with Nokia debuting as well as Google and others, we’ve a clear idea of what a mobile app store could be.
On the other hand, Mobile app store have introduced new concepts in application delivery that simply makes sense. Things like crowdsourcing application quality review,  a crucial feature for  every app market, or quality certification programs (like Apple does) make sense also for a desktop and notebook market, but, more important, make sense for netbooks and MIDs. Canonical working to enable Dalvik VM and Android Market for ubuntu make me think that we should give a try to Sun and Oracle for this strange idea of the world-domination-dream-java-app-market.
Anyway, the step from successful co-marketing initiatives like the ones with the toolbars, to a promise of the killer application (store) and the perfect software delivery and distribution environment is a giant size step.
But, Jon, I’ve many question from the very beginning: will this Java-Store deliver only Java apps? Will be Windows centered? or at least Desktop Centered? will embrace or be embraced by mobile platform vendors in you plans?
Is this finally the “all screen of your life” java that we are expecting since the very beginning of the Java dream?
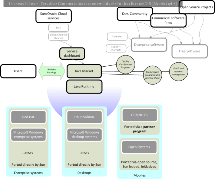
A successful java market should exploit java pervasivity, java ease of use and outstanding adoption rate to become the central and preferred point of sales and distribution of java resources, from client applications to server components and, in general, enterprise resources.
The Java app store should be the ideal channel:
- to access cloud provided services and monitor IaaS performances
- to buy support and acquisition licenses from the commercial software providers
- to provide update and patch management services
- for open source projects to provide access to software releases
The Java app store should be accompanied with:
- an app engine/libraries set to embed Sun/Oracle IaaS in Java environment
- new partnership programs to ease the adoption and porting across different platforms (for Desktops, MIDs, Mobiles and Server technology providers)
- revenue share programs for developers
- optional software quality certifications programs
Finally I tried to manage to wrote down the following schema to help myself to figure out what  the new Java market idea could be, at the end:
Unfortunately, if you look to Runtime Bob’s latest post on Symbian Foundation blog, it seems that neither at Symbian, where Java was meant to be a first class citizen, Â they’ve a clear idea of what “the future of java” will be. Today Symbian dev portal has gone beta and is available for you at https://developer.symbian.org/.
Looking at  the JME section it seems they are serious about Java.
Hopefully at Sun tomeone has a clearest idea of the future of java. At least at Oracle they’ve, I’m sure
Unfortunately mine is different from the one that the latest statement at Sun, i.e. that the new Java Garbace collector (G1) will be available only for support license subscribers, advocates.
Let’s see. Â JavaOne will probably give us some new food for thoughts.



What’s up it’s me, I am also visiting this website regularly, this web site is
actually nice and the users are really sharing nice thoughts.